Pathos's Inpol / Mofo SE class A amplifier V2


Since in 1999 I saw the first review of the T.T. of Pathos this intrigued me, I had already made my Power Follower 99 and the sound performances were surprising but with the Inpol it was possible to double the efficiency.  

After 20 year I have created a new verson of the my amplifier the Power Follower 2019 because this has incredible sonic performance but has a big efficiency problem even if this is normal in a true class A single ended amplifier.

However, the idea of ​​using an inductance to double the efficiency was exciting, even if it meant losing the isolation from the power that my Power Follower has.

From the simulations I had verified that an inductance of about 100mH must be used with an air gap capable of manage at least 4A.

In the following years I started a lot of projects with the output transformers for valves and anode load inductors so I got the idea that the Inpol inductance had to be sectioned / stratified to reduce the parasitic capacities so the project has been forgotten.

I recently read Mike Rothacher's article about the Mofo project which got an excellent frequency response using a normal Hammond 193T, cost only 39$.

The Mofo project is very popular on the DIY audio forum (more than 500000 views) [Build This MoFo!].

The Mofo and Inpol are basically the same thing, a mosfet in the common source configuration with an inductance connected between the source and the ground. I don't think you can patent such a circuit because it is equivalent to any tube circuit.

For me it was necessary to check if these performances were confirmed even by using larger inductances with at least 100mH and capable of handling 5A like the Hammond 195T5.



Hammond 195T5

Inductance: 100 mH

D.C. Current: 5A

Resistance:  0.64ohm

Weight:  about 5Kg
Dimensions:  95(h) x 117(l) x 120(d) mm


CURRENT AMPLIFIER DESIGN

In the Power Follower we have a typical source follower (as an emitter follower but with a Mosfet) working in pure class A with a current generator to set the bias current and to fix the output point to half of power supply voltage (in the following schematic is 20V).
In the Inpol / Mofo there is the same source follower but in this case there is big choke connected to ground and output point is at about 2V.
To have the same output power we need in the first a power supply voltage of 40V and in the second the half only 20V.
The theoretical efficiency in one case is 25% and in the second 50% like a pure class A push-pull.
In reality with a dissipation of 100W the Power Follower have an output power of about 20W and the Inpol / Mofo give 40W.
You must consider that a vacuum tube single ended amplifier with an output power of 20W, for example the my GM70 SE, have the an energy consumption about 120W per channel.








The D1 and D2 are 18V 1W diode zener used to prevent save the mosfet when it receive bad input signal like a vacuum stage startup, in some mosfet like 2SK1058 these zener are integrated.

The phase on output terminals should be inverted because I am using a voltage amplifier that reverses the phase.

In the Power Follower the quiescent current is set  by the resistence on current generator source pin, it can be changed with the simple formula Iq = 0.65 / R where 0.65 is the Q1 transistor Vbe and there is a trimmer to set the source of upper mosfet to half of power supply voltage.

In the Inpol / Mofo there is a single trimmer to set the quiescent current.

At this point we must consider 2 constraints: the maximum output voltage determined by the power supply voltage and the maximum output current determined by the bias current.

The output power will be limited by both these values so after choosing a power transformer and a bias current we can check the output power for each type of load.

There are some differences on mosfet specifications from one manufacturer to another, a low input capacity is crucial for having a good high frequency response.

For example the IRFP150 have these following differences:

  • IRFP150 IRF             Ciss=2800pF
  • IRFP150 Fairchild     Ciss=2000pF
  • IRFP150 Vishay        Cis=2800pF
  • IRFP150NPBF           Ciss=1900pF

The voltage stage with the 6072A have an output impedante of 670ohm so the high frequency cut-off can be calculated with:

Ft(-3dB) = 1 / (2 * pi * C * R) = 1 / (2 * 3.14 * 1900pF * 670) = 1 / ( 2 * 3.14 * 1900E-12 * 670) = 125KHz

The my second voltage stage with the 12AX7 have an output impedante of 427ohm so the high frequency cut-off can be calculated with:

Ft(-3dB) = 1 / (2 * pi * C * R) = 1 / (2 * 3.14 * 1900pF * 427) = 1 / ( 2 * 3.14 * 1900E-12 * 427) = 178KHz

In the Power Follower 2019 , RFP150NPBF by Infineon was used   (RS cod. 541-0856) with only 1900pF.

Many persons will think to drive this current amplifier with E88CC in SRPP (Totem pole)  or D3a/E182CC/5842/6C45 in single ended.

Always consider the high frequency cut-off because a D3a or a 6C45 have an output impedance near to 2Kohm so we will have:

Ft(-3dB) = 1 / (2 * pi * C * R) = 1 / (2 * 3.14 * 1900pF * 2Kohm) = 1 / ( 2 * 3.14 * 1900E-12 * 2000) = 41KHz

Follows the simulation of the current amplifier output impedance that is about 80mohm with IRFP150NPBF and it increase in the low frequency because there is the output capacitor.


The value of the choke is important to keep a good low frequency band, using 10mH instead of 100mH mean -0.5dB at 20Hz.



but the main problem with little choke is the distortion at low frequency, folllows the simulation with 50mH and 100mH.




Also the value of the output capacitor must be enough to have no loss at low frequency so the 10000uF until 4ohm load,
folllows the simulation with 3300uF and 10000uF.




Obviously for a 5A bias current the transformer must be min 10A.


VOLTAGE AMPLIFIER

The presented topology, has NO voltage gain (actually it looses something 1.3%) so it should be driven by voltage gain stage, with an output swing not lower than 10Vrms and Rout < 1000ohm. 

The input impedance of the current amplifier is 110KOhm - 1800-2800pF and its resistive value can be adjusted by a pretty wide range, just using a different input resistance (max 220Kohm). 

The current amplifier do not introduce any alteration on the signal so is very important take care of driver stage/voltage amplifier.

I thought of this voltage amplifier looking for something that would sound great without using anodic inductors and interstage transformers.

Compared to the 100W hybrid amplifier, in this case we don't need an extreme dynamic to drive a current amplifier, 17Vrms are enough.

Both the following designs give good performances (voltage gain and output impedance), the tubes used have a good reputation for sound quality and the vacuum tubes are in the current production.

Obviously we must not forget the connection of the reference of the ground filaments because each valve has its maximum Vkf (cathode - filament voltage) and in this circuit the second stage has the cathode at about half of the supply voltage therefore a reference will be chosen between ground and this cathode (so about 80V for the 6072A and 90V for the 12AX7).

6072 version

This 6072A driver powered at 280V and with an input signal of 0.58Vrms give about 18Vrms with 1% thd.


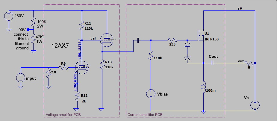
12AX7 version


This 12AX7 driver powered at 280V and with an input signal of 0.33Vrms give about 19Vrms with 0.56% THD.

Here the distortion is lower but has been apply a local feedback on first stage becasue there is no cathode capacitor.





FINAL SCHEMATIC AND PCB


Suggestion to the builder of this project, is using a pcb instead of an air wiring because it is certainly more stable.

To handle the high dissipation, it has been used with 2 mosfet in parallel.








No comments:

Post a Comment

E-mu 0404 1212m 1616m 1820m PCI 音效卡 Windows11 驅動程式安裝 2025

E-mu 0404 1212m 1616m 1820m 音訊卡 驅動相容性與安裝 E-mu 0404 1212m 1820m等是歷久彌新的老音效卡,這些是Windows 7 時代製造且相對較老舊的音效卡。當時,AKM旭化成和 Burr-Brown 等廠商的 AD 轉換器都在爭奪板...