The rare Triode-like characteristics transistor made by SONY in 1970's, could be seen as a solid-state version of 12AX7 without filaments!
2002/6 MJ RADIO
R5//RV1=200R

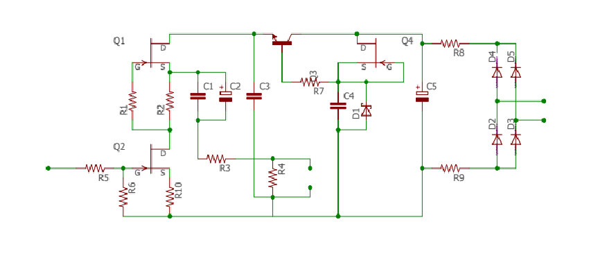
V-FET Driver
2SK79 as input stage, 2SK60 and 2SJ49 as output stage.
Spice Models of 2SK79 VFET V-FET
For SPICE Simulation, here are some SPICE models of 2SK79 in diff formats (LTSPICE, PSPICE, etc.)
/Model A/* Created on 06/29/2020 09:20 using paint_kit.jar 3.1
* www.dmitrynizh.com/tubeparams_image.htm
* Plate Curves image file:
* Data source link:
*----------------------------------------------------------------------------------
.SUBCKT 2SK79 1 2 3 ; Plate Grid Cathode
+ PARAMS: CCG=3P CGP=15P CCP=1.9P RGI=600
+ MU=30.24 KG1=45 KP=106 KVB=337.5 VCT=0.0085 EX=1.54
* Vp_MAX=93 Ip_MAX=10 Vg_step=0.2 Vg_start=0 Vg_count=10
* Rp=2720 Vg_ac=35.48 P_max=0.5625 Vg_qui=-0.9 Vp_qui=20.25
* X_MIN=163 Y_MIN=164 X_SIZE=1080 Y_SIZE=582 FSZ_X=1936 FSZ_Y=1056 XYGrid=true
* showLoadLine=y showIp=y isDHT=n isPP=n isAsymPP=n showDissipLimit=y
* showIg1=y gridLevel2=n isInputSnapped=y
* XYProjections=n harmonicPlot=y dissipPlot=n
*----------------------------------------------------------------------------------
E1 7 0 VALUE={V(1,3)/KP*log10(1+EXP(KP*(1/MU+(VCT+V(2,3))/SQRT(KVB+V(1,3)*V(1,3)))))}
RE1 7 0 1G ; TO AVOID FLOATING NODES
G1 1 3 VALUE={(PWR(V(7),EX)+PWRS(V(7),EX))/KG1}
RCP 1 3 1G ; TO AVOID FLOATING NODES
C1 2 3 {CCG} ; CATHODE-GRID
C2 2 1 {CGP} ; GRID=PLATE
C3 1 3 {CCP} ; CATHODE-PLATE
D3 5 3 DX ; POSITIVE GRID CURRENT
R1 2 5 {RGI} ; POSITIVE GRID CURRENT
.MODEL DX D(IS=1N RS=1 CJO=10PF TT=1N)
.ENDS
.SUBCKT 2SK79 1 2 3 ; Plate Grid Cathode
+ PARAMS: CCG=3P CGP=15P CCP=1.9P RGI=600
+ MU=30.24 KG1=45 KP=106 KVB=337.5 VCT=0.0085 EX=1.54
* Vp_MAX=93 Ip_MAX=10 Vg_step=0.2 Vg_start=0 Vg_count=10
* Rp=2720 Vg_ac=35.48 P_max=0.5625 Vg_qui=-0.9 Vp_qui=20.25
* X_MIN=163 Y_MIN=164 X_SIZE=1080 Y_SIZE=582 FSZ_X=1936 FSZ_Y=1056 XYGrid=true
* showLoadLine=y showIp=y isDHT=n isPP=n isAsymPP=n showDissipLimit=y
* showIg1=y gridLevel2=n isInputSnapped=y
* XYProjections=n harmonicPlot=y dissipPlot=n
*----------------------------------------------------------------------------------
E1 7 0 VALUE={V(1,3)/KP*log10(1+EXP(KP*(1/MU+(VCT+V(2,3))/SQRT(KVB+V(1,3)*V(1,3)))))}
RE1 7 0 1G ; TO AVOID FLOATING NODES
G1 1 3 VALUE={(PWR(V(7),EX)+PWRS(V(7),EX))/KG1}
RCP 1 3 1G ; TO AVOID FLOATING NODES
C1 2 3 {CCG} ; CATHODE-GRID
C2 2 1 {CGP} ; GRID=PLATE
C3 1 3 {CCP} ; CATHODE-PLATE
D3 5 3 DX ; POSITIVE GRID CURRENT
R1 2 5 {RGI} ; POSITIVE GRID CURRENT
.MODEL DX D(IS=1N RS=1 CJO=10PF TT=1N)
.ENDS
Other Power VFET P-SPICE Models
*2SJ28
*GENERATED BY SIT MODELER @ AUDIOMAKER.TECH
*MODEL RANGE: -55V, -5A
*--------------------------------------------------
.SUBCKT 2SJ28 D G S ; Drain Gate Source
+ PARAMS: MU=7.3 X=1.51 K=0.157 N=2.24 VCT=0 RG=2MEG
*--------------------------------------------------
B1 D S I=-1*(K*PWR(URAMP((-V(G,S)+VCT)+(N*LN(-V(D,S))+(-V(D,S)/MU))),X))
*FOR LTSPICE
R1 G S {RG}
CGS G S 0P
CGD G D 0P
CDS G S 0P
.ENDS 2SJ28
*--------------------------------------------------
** 2SK82 KD-33
*M. ROTHACHER
*--------------------------------------------------
.SUBCKT 2SK82 1 2 3 ; Drain Gate Source
+ PARAMS: MU=4.9140 EX=2.352 KG1=101.25 KP=75.0 KVB=24.0 VCT=7.04 RGI=2MEG
*--------------------------------------------------
E1 7 0 VALUE={V(1,3)/KP*LN(1+EXP(KP*(1/MU+(VCT+V(2,3))/SQRT(KVB+V(1,3)*V(1,3)))))}
RE1 7 0 1G
G1 1 3 VALUE={(PWR(V(7),EX)+PWRS(V(7),EX))/KG1}
RDS 1 3 1G ; TO AVOID FLOATING NODES
D1 5 2 DX ; FOR GRID CURRENT
R1 5 3 {RGI} ; POSITIVE GRID CURRENT
.MODEL DX D(IS=1N RS=1 CJO=10PF TT=1N)
.ENDS